Aras Innovator 16 - Issue
Dear Team, Today I have installed Aras innovator 16, I found below issues... 1. TOC Access relationship tab not available in Itemtype creation/update. (Note: Manually I have updated TOC Access Relationship Item with Source - Hide in All to uncheck) 2. In the List, can't find the Categories. If I create a new itemtype, Can't see in the TOC menu. Even If I unchecked the Hide in all (Source) in TOC Access Relationship Item. Regards, RK2KViews0likes2CommentsSelected Index type properties are not displayed/added in the Enterprise search
Hello, Apart from default search properties we added few other properties of an Item type in the enterprise search Indexed type properties but these properties are not displayed in the search. Some of these properties are Items from different Item types so we included or made the configuration as per the documentation to include them part of search but no luck. I would highly appreciate if any suggestions or some more documentation provided regarding this. Thanks, Vivek4.1KViews1like1CommentAdjusting the visualization of graph
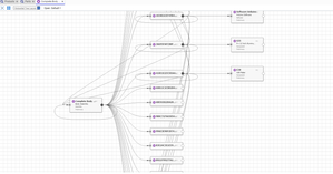
Hi everyone, a few months ago I had asked a question about displaying relations: https://community.aras.com/f/applications/8963/displaying-relation-between-parts-found-in-different-product-structures which led to creating a graph/web as shown below. I've got 2 follow up questions: Is there a way to hide/remove the middle blocks with randomly generated ID numbers when I expand an 'Assembly'. Is there a way to give each "type" of block a different colour? (e.g. Assembly = red, Component = blue, Software = Purple") Thanks in advance! I truly appreciated the help I got earlier. I'm happy to answer questions if necessary.8.4KViews0likes4CommentsDisplaying relation between parts found in different product structures.
Hi everybody, I'm hoping someone can help me with this! Basically I would like to visualize how parts are related to one another if found in multiple subsystems (instead of determining it yourself through expanding the BillOfMaterials). Some thing like a spiderweb idea or maybe just a Matrix. Does anyone know if this is possible and how ??? Thanks in advance! I'm happy to answer questions if necessary.4.9KViews0likes2Commentshow to prevent the related item being updated to the source item?
we have a custom Item type called "Buyer" and OOTB item type "Document" There is a relationship type "Buyer Document". So when there is an update with the related Document to the Buyer item, the latest "Document" is getting updated to the Old "Buyer" revision too. how to prevent the item being propagated.? For example : Buyer Doc 1.1 <-> Document 001.1 Buyer document is updated to Buyer Doc 1.2 <-> Document 001.1 Now the Document is updated Document 002.3 and the old Buyer Doc 1.1 linked to the latest Document 002.3. How to stop upward propgation and downward propagation of linkage , we want to do it manually link the respective Document to the buyer doc,4.3KViews0likes1CommentRelation Insertion for multi user environment.
Hi, I am trying following use case for relation insert. I have created 2 parts: Part 1- item_number = TestPart1 Part 2- item_number = TestPart2 Let's assume that ids for above parts are: TestPart1 = 'id1' TestPart2 = 'id2' Now to insert Part BOM relation between these two parts I have fetched both the objects . So now I have id1 & id2. After fetching both objects , I am trying following AML to insert relation. <AML> <Item type="Part BOM" action="add" > <source_id> id1 </source_id> <related_id> id2 </related_id> </Item> </AML> But before I execute above AML , some other user has updated TestPart2. So latest id for TestPart2 = 'id2' For this scenario I have following questions : 1) How does aras handles this case ? 2) Does it allow to insert relation in this case ? 3) What will happen if source part i.e TestPart1 is updated before executing relation insert query? 4) Is there any construct in AML where I can specify to pick latest generation of the source and related part ? Thanks for reply ! -Ketan.3KViews0likes1Comment